Parámetros de control principales en la producción de aceite comestible
Introducción
Se entiende por aceite, a todas aquellas sustancias que son estructuralmente grasas y que se obtienen a través del prensado de determinada materia prima y que en condiciones ambientales (20 °C) es líquido.
Los aceites comestibles en su generalidad son de origen vegetal. Juegan un papel importante en la fijación del calcio, caroteno, tiamina, lactosa y con sus vitaminas A, D, y K, contribuyen a proveer parcialmente a las necesidades de la alimentación humana.
Entre las especies que proporcionan aceite comestible vegetal se puede citar: aceite de girasol, soja, maní, colza, algodón, cártamo, etc. Siendo el más popular el aceite de girasol.
La planta de girasol, también conocido como mirasol, cuyo nombre científico es Helianthus annuus, debe su nombre vulgar, al fototropismo positivo, es decir a la característica de su inflorescencia de moverse constantemente, para recibir de frente la radiación solar. La materia prima de industrialización es la semilla, alrededor de ella se establecen la mayor parte de los productos de industrialización.
Los tres productos que se obtienen de la semilla industrializada son los siguientes:
Aceite Crudo: es el aceite obtenido por prensado y extracción por solvente de la materia grasa contenida en la semilla.
Aceite Refinado: es el aceite que se ha sometido a procesos químicos y/o físicos para dotarlo de sabor, aroma y color adecuados para su consumo.
Harinas Proteínicas: es la parte de la semilla que queda después de extraerle el aceite. Este producto está compuesto principalmente por proteínas, materia grasa, fibras, minerales y celulosa. Se lo comercializa compactado.
Desarrollo
Tenemos distintos pasos en el proceso de obtención tanto del aceite de girasol crudo, cómo el refinado, en los siguientes flujogramas se detalla el proceso de obtención y los equipos que puede ofrecer Hanna Instruments para algunos puntos de control, los rangos y valores mencionados se tomaron de un documento de la Autoridad de Fiscalización y Control Social de Empresas, del documento ‘’ Cadena Productiva del Aceite Comestible en Bolivia’.
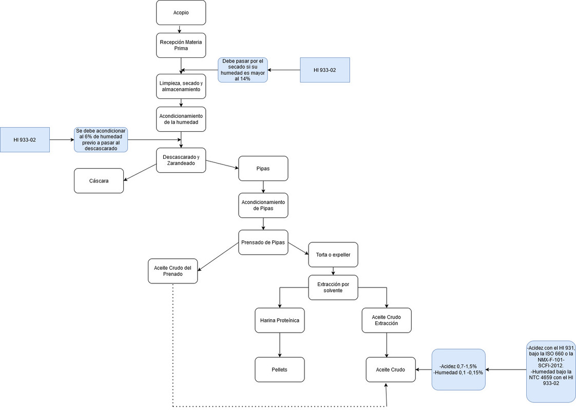
Flujograma 1.
Proceso de Obtención del Aceite Crudo de Girasol

Fuente: Flujograma basado en el original de Autoridad de Empresas del Estado (2011), modificado por Ricardo Ruben Ramos.
En los recuadros celestes se muestra la alternativa que da Hanna Instruments para el parámetro señalado.
Se observan los parámetros de control, se puede encontrar varios puntos de control en varias partes del proceso, se procede a explicar la importancia de lo mencionado:
Acopio: Las semillas cosechadas se envían a las instalaciones de almacenamiento hasta ser enviadas a las plantas procesadoras. El sistema de acopio debe garantizar que las semillas minimicen su deterioro por factores como humedad excesiva, falta de aireación e impurezas, los cuales podrían afectar la calidad y cantidad del aceite a obtener.
Recepción de la materia Prima: Las semillas que llegan a las plantas procesadoras de aceite son muestreadas antes de la descarga para evaluar su calidad sanitaria, presencia de insectos, mohos o semillas dañadas. Las cargas que cumplen con los requisitos se descargan y se toman muestras representativas para determinar su destino (silo o secadora) y realizar la liquidación de pago, basándose en impurezas, humedad y contenido de aceite.

Si la humedad es superior al 14%, se reduce mediante un secado con aire caliente, sugiriendo el HI933-02, dado que es un equipo que puede medir desde 0,01% hasta 100% con una resolución de 0,0001%, es ideal para poder verificar el punto mencionado bajo la NTC 4659.
Las impurezas también se eliminan por zarandeo. Estas operaciones son esenciales para preservar la calidad del aceite durante el tiempo que las semillas permanecen en el silo, donde se mantienen controles de temperatura y se pueden utilizar sistemas de atmósfera controlada.
Acondicionamiento de la humedad, descascarado, prensado: La semilla se transporta a la planta de proceso, donde se acondiciona, lo que incluye limpiarla de impurezas (si no se hizo en la recepción) y secarla hasta alcanzar una humedad de alrededor del 6% sugiriendo el HI933-02,
Dado que es un equipo que puede medir desde 0,01% hasta 100% con una resolución de 0,0001%, es ideal para poder verificar el punto mencionado bajo la NTC 4659.
Luego, se descascará separando la cáscara de la pipa mediante impacto en rodillos. La cáscara debe separarse en grandes fragmentos, y la pipa debe quedar casi intacta. Se usa zarandeo y aire a contracorriente para separar ambos materiales. En este proceso se deja algo de cáscara para facilitar los pasos siguientes, pero se minimiza la cantidad de pipa arrastrada con la cáscara. Luego, las pipas se laminan y se tratan con vapor en cocinadores para facilitar la extracción del aceite. El material preparado pasa por las prensas, donde el aceite fluye de la masa, resultando en Aceite Crudo de Prensa y dejando una Torta o Expeller como residuo.
Extracción por Solvente: La torta, que contiene alrededor del 15% de aceite, se acondiciona antes de pasar a los extractores. Allí, se utiliza hexano caliente para extraer el aceite. Este solvente debe cumplir con altos estándares de pureza y debe eliminarse completamente en etapas posteriores. Los extractores tienen distintos diseños, como lavado en contracorriente o inmersión, para poner la torta en contacto con el solvente. La mezcla de solvente y aceite (micela) se destila a través de vacío y temperatura, y el solvente se condensa y reutiliza. El Aceite Crudo de Extracción se mezcla con el Aceite de Prensa, formando el Aceite Crudo final. Se procede a comercializar y ver sus características, es decir, acidez entre 0,7 y 1,5% y la humedad entre 0,1 y 0,15%, sugiriendo en este sentido el HI931-02 con un electrodo HI1151B.

Dado que se trata de una titulación acido-base no acuosa, el titulador tiene la posibilidad de usar cómo titulador, cómo medidor de Ión Selectivo, o cómo pH metro, en este último se podría usar para medir en los puntos dónde se sugiere medir pH, sólo se debe adquirir un electrodo para muestras no acuosas cómo el HI1151B (que se usa para la titulación de acidez) o un HI1043B. El titulador es programable con hasta 100 métodos pudiendo añadir en este mismo más métodos que se sugiere con el mismo equipo. Se puede medir la acidez bajo la ISO 660, la NMX-F-101-SCFI-2012 ó NB 34004, de igual forma la humedad cómo se menciono se puede medir bajo la NTC 4659.
De igual forma se tiene el flujograma con los puntos de control para el Proceso de Obtención del Aceite Refinado del Girasol, dónde detallamos de igual forma los puntos de control dónde Hanna Instruments puede ofrecer equipos para el control de los parámetros.
Flujograma 2.
Proceso de Obtención del Aceite Refinado del Girasol

Fuente: Flujograma basado en el original de Autoridad de Empresas del Estado (2011), modificado por Ricardo Ruben Ramos.
Indicando de igual forma en los recuadros celestes la alternativa que da Hanna Instruments para el parámetro señalado.
Se observan los parámetros de control, se puede encontrar varios puntos de control en varias partes del proceso, se procede a explicar la importancia de lo mencionado:
El aceite crudo es la materia prima para obtener aceite refinado, y su proceso de refinación incluye varias etapas, cuyo orden y tecnología pueden variar según las preferencias del industrial. El aceite crudo contiene sustancias que deben ser eliminadas para lograr un aceite refinado que cumpla con los estándares de sabor, aroma, color y apariencia, satisfaciendo las necesidades del consumidor y las normas bromatológicas.
Descerado: el aceite crudo se enfría lentamente de 5 a 8 grados Celsius y se mantiene a esa temperatura durante varias horas. Los cristalitos de ceras que se forman crecen y luego se separan mediante centrifugación o filtración, o bien se dejan pasar a etapas posteriores. En esta etapa para monitorear la temperatura se sugiere que dependiendo de las dimensiones del equipo para el proceso mencionado, HI98509, HI935001, HI935003 + 766TR1.

Teniendo sondas de temperatura de hasta 2 metros. En los equipos mencionados se cumplen con el rango de temperatura especificado en el presente proceso.
Desgomado Acídico: el aceite se trata con solución diluida de ácido fosfórico o cítrico para hidratar los fosfolípidos o lecitinas. En este punto cómo se añade una solución ácida se sugiere medir el pH para poder estandarizar la cantidad añadida con el pH óptimo hasta que se debería añadir en este sentido se sugiere el HI2002 + HI10430 ó el HI6221 + HI1043B, en ambos casos con relleno de Cloruro de Litio en etanol (LiCl): 3 mol/L, de igual forma si se adquiere un titulador HI931 o HI932 para los otros puntos, se podría usar el titulador para este punto, dado que sólo requeriría el electrodo HI1151B o HI1043B.

Con este equipo podría estandarizar el pH óptimo en el cuál se lograría la hidratación mencionada, es decir el punto final de la adición de ácido, dado que conforme añade ácido el pH tenderá a bajar.
Neutralización Alcalina: La mezcla se trata con soda cáustica para neutralizar la acidez residual del ácido utilizado y la acidez de los ácidos grasos libres del aceite. Luego, el material pasa por centrífugas, donde se separan el aceite neutro y las "borras de neutralización", que contienen ceras, lecitinas, acidez libre y algo de aceite neutro, formando una emulsión consistente con el agua agregada. Bajo el mismo entendido del punto anterior, se sugiere medir el pH para poder tener el punto final de la adición de la base, es decir, tener un punto final en base al pH, dado que si se añade una base el pH subiría, con este podríamos estandarizar este punto del proceso. En este sentido el equipo que se sugiere es el mismo que en el anterior caso el HI2002+ HI10430 ó el HI6221 + HI1043B, en ambos casos con relleno de Cloruro de Litio en etanol (LiCl): 3 mol/L, de igual forma si se adquiere un titulador HI931 o HI932 para los otros puntos, se podría usar el titulador para este punto, dado que sólo requeriría el electrodo HI1151B o HI1043B.
Lavados y secados: El aceite neutro se lava con agua para eliminar los restos de jabones formados en la etapa anterior. La fase acuosa se separa por centrifugación, y el aceite húmedo pasa luego por una torre de secado, donde la humedad restante se elimina a 90°C bajo un vacío parcial. En este sentido se tiene sondas para equipos de distintos diseños tenemos sondas que pueden ser acopladas al equipo, que tiene sondas con fundas flexibles HI766F, con una longitud de sonda de 25,5 cm y de cable de 1 metro, facilitando la instalación de la misma, de igual forma se tiene sondas de funda rígida con o el HI766TR1, con una longitud de cable de 1 metro y con una longitud de sonda desde 12 cm hasta 2 metros.
Blanqueado: Los aceites neutros contienen pequeñas cantidades de pigmentos, minerales, restos de fosfolípidos y jabones que deben eliminarse para asegurar que el aceite mantenga sus características organolépticas y funcionales a lo largo del tiempo. Para hacerlo, se agregan sustancias que capturan estas impurezas en partículas finas y porosas. Este proceso se realiza a 100 grados Celsius y bajo vacío durante unos 15 minutos, y luego se filtra para retener las partículas y obtener un aceite limpio.
Desodorización: En el proceso de desodorización, se eliminan las sustancias volátiles responsables de los olores y sabores del aceite. Esto se logra inyectando vapor que pasa a través del aceite, arrastrando las sustancias volátiles y condensándolas por separado. La desodorización se realiza a unos 240°C y con una presión baja (2-3 mm). El tiempo de contacto entre el vapor y el aceite varía según el diseño del equipo. Antes de finalizar el proceso, se pueden agregar antioxidantes, dependiendo del uso final del aceite. Finalmente, el aceite se enfría a temperatura ambiente, manteniéndolo en una atmósfera inerte con nitrógeno.
En este sentido para el lavado y secado, blanqueado y desodorizado, se sugiere, el HI 935003, dado que es una termocupla tipo K capaz de poder conectar sondas tipo K. En este sentido se tiene sondas para equipos de distintos diseños tenemos sondas que pueden ser acopladas al equipo, que tiene sondas con fundas flexibles HI766F, con una longitud de sonda de 25,5 cm y de cable de 1 metro, que llegan hasta 300°C con el equipo mencionado, facilitando la instalación de la misma, de igual forma se tiene sondas de funda rígida con o el HI766TR1, con una longitud de cable de 1 metro y con una longitud de sonda desde 12 cm hasta 2 metros, que llegan hasta los 250°C con el equipo mencionado. De igual forma en Hanna Instruments se tiene una variedad de termocuplas tipo K, que con una sonda como la HI766F pueden llegar hasta los 1100°C.

Pulido: esta etapa es opcional, se la realiza para pulir o abrillantar el aceite, eliminando muy intensamente sustancias que podrían dar leve opacidad. Se logra un brillo muy atractivo, aun en el aceite que se destina a zonas muy frías, donde no cristalizará por las bajas temperaturas.
Almacenamiento y envasado: Al finalizar la elaboración, el aceite se envía a los tanques de almacenamiento o directamente a la línea de envasado. En ambos casos, se suele proteger con nitrógeno, un gas inerte que lo resguarda del oxígeno del aire, ayudando a mantener su estabilidad. Los envases más comunes son PET (plástico ligero, resistente y no reactivo), vidrio y hojalata. Para el consumo doméstico, los tamaños más frecuentes son 0.5, 1.0, 1.5, 3 y 5 litros. También se utilizan envases de 10 litros para la gastronomía, y para uso industrial, el aceite generalmente se despacha a granel.
Aceite refinado: los parámetros que definen un buen aceite refinado son, Acidez 0,03-0,07% Índice de peróxido menor a 2mEq/Kg, índice de Refracción entre 1,470-1,466 Índice de Saponificación, humedad e índice de Yodo, en este sentido.
La Acidez se puede medir la acidez bajo la ISO 660, la NMX-F-101-SCFI-2012 ó NB 34004, de igual forma la humedad cómo se mencionó se puede medir bajo la NTC 4659, con el HI931-02 y el HI1151B, mediante una titulación ácido-base no acuosa.
El Índice de Saponificación bajo la NB 34005, con el HI931-02 y el HI 1151B, mediante una titulación ácido-base no acuosa.
El índice de Yodo bajo la ISO 3961, con el HI931-02 y el HI 3131B, mediante una titulación redox no acuosa.
El índice de peróxidos bajo la ISO 3960-2017, con el HI931-02 y el HI 3131B, mediante una titulación redox no acuosa. De igual forma este parámetro de puede medir mediante fotometría con el HI83730-02 ‘’ Fotómetro para la Determinación del Valor de Peróxido’’, bajo la CE n.2568/91 adaptando para aceite cómo el de girasol.
Cómo se puede observar los 4 parámetros mencionados se pueden medir con el mismo equipo, el titulador potenciométrico automático HI931-02 e incluso dos de ellos con el mismo electrodo HI 1151B y los otros dos con el HI 3131B lo que diferenciará serán los reactivos a usar, por ello si desean medir los 3 parámetros se sugeriría adquirir más buretas, para poder tener en cada bureta el titulante según el método. Cómo se mencionada el titulador puede almacenar hasta 100 métodos, siendo ideal este para el uso con los parámetros.

La humedad se puede medir con el HI933-02, dado que es un equipo que puede medir desde 0,01% hasta 100% con una resolución de 0,0001%, es ideal para poder verificar el punto mencionado bajo la NTC 4659.
Y el Índice de refracción se puede medir con el HI96800, dado que tiene un rango de 1,3300 a 1,5080, estando dentro del rango en que se desea medir, teniendo una resolución de 0,0001 y una precisión de ± 0,0005, teniendo compensación automática de temperatura desde 10°C a 40°C, con una lámpara LED, que da una cantidad de luz fija. Acomodándose a la necesidad de medir Índice de refracción en esta muestra.
Conclusión
Se pudo analizar y ver las dos partes el proceso de obtención del Aceite Refinado desde el acopio, debido a que primero se tiene un proceso de obtención del Aceite Crudo, para posteriormente usar este para obtener el Aceite Refinado.
Se observa que en algunos puntos se usa el mismo equipo, indicando que con un solo equipo se podría medir esos distintos puntos, requiriendo en caso de titulación distintos reactivos y electrodo, pero el mismo equipo.
Se evaluó la posibilidad de poder medir pH con el titulador potenciométrico automático HI 931-02 de igual forma, pudiendo tener con dos electrodos HI 1151B y HI 3131B y el equipo HI 931-02, la posibilidad de medir en 4 puntos de los 10 puntos sugeridos, y 5 parámetros de los 8 parámetros sugeridos.
Se evidenció de igual forma que el HI 933-02 titulador Karl Fisher, puede cubrir 4 puntos de los 10 puntos de control sugeridos. Respaldándose bajo la NTC 4659.
Se observo que en Hanna Instruments se tiene variedad de termómetros y termocuplas que pueden satisfacer la medición en cualquiera de los 4 puntos dónde se debe medir temperatura, teniendo una gama de termocuplas que va desde los -50°C hasta los 1100°C.
Se evidencia que en el proceso de obtención del aceite tanto crudo cómo refinado, Hanna Instruments puede colaborar con la medición de Humedad, Acidez, Temperatura, pH, Índice de peróxido, Índice de refracción, Índice de Yodo e Índice de saponificación. Sugiriendo las normas nacionales e internacionales, con las cuales se puede realizar el uso de los equipos mencionados. Observando que todos pueden medir dentro del rango solicitado para el tipo de proceso.
Se analizó que con el HI 931-02, HI 1151B, HI 3131B, HI 933-02, HI 935003, sonda tipo K (HI 766TR ó HI 766F), HI 96800. se podría llegar a cubrir los equipos necesarios para los 8 parámetros mencionados.
Bibliografía
ISO 660. (2021). Método para la determinación de la acidez de los aceites y grasas comestibles. ISO.
NMX-F-101-SCFI-2012. (2012). Norma mexicana para la determinación de la acidez de los aceites comestibles. Secretaría de Economía, México.
NB 34004. (2024). Norma boliviana para la determinación de la acidez en aceites y grasas. IBNORCA, Bolivia.
ISO 3960-2017. (2017). Método para la determinación del índice de peróxidos en aceites y grasas. ISO.
CE n. 2568/91. (1991). Reglamento (CEE) sobre normas de calidad de aceites vegetales. Comunidad Económica Europea.
NB 34003. (2024). Norma boliviana para la determinación del índice de refracción de aceites y grasas. IBNORCA, Bolivia.
NB 34005. (2024). Norma boliviana para la determinación del índice de saponificación en aceites y grasas. IBNORCA, Bolivia.
NTC 4659. (2018). Norma técnica colombiana Grasas y aceites animales y vegetales-Determinación del contenido de agua método de karl fischer (libre de piridina). ICONTEC, Colombia.
ISO 3961. (2019). Aceites y grasas de origen animal y vegetal. Determinación del índice de yodo. ISO.
Universidad Autónoma Juan Misael Saracho. (2022). Alimentos: Características y propiedades. https://www.uajms.edu.bo/ceanid/wpcontent/uploads/sites/45/2022/08/aliementos_ceanid.pdf
Autoridad de Empresas del Estado. (2011). Cadena de valor ACB. Autoridad de Empresas del Estado. https://www.autoridadempresas.gob.bo/wpcontent/uploads/2024/03/CADENA-ACB-2011.pdf
Hanna Instruments. (2025). Catálogo de productos Hanna Instruments.